中国(福建)自由贸易试验区欢迎您!
制度创新
复制推广
福建省人民政府关于推广福建自贸试验区第五批可复制创新成果的通知

2017-09-07 11:27 来源:福建省人民政府网

摘要:8月25日,福建省人民政府印发《关于推广福建自贸试验区第五批可复制创新成果的通知》。

  福建省人民政府关于推广福建自贸试验区第五批可复制创新成果的通知
  
  闽政〔2017〕33 号
  
各设区市人民政府、平潭综合实验区管委会,省人民政府各部门、各直属机构:
  
  经省政府批准,福建自贸试验区第五批40项改革创新成果在省内复制推广。现就有关事项通知如下:
  
  一、复制推广主要内容
  
  (一)在全省复制推广的创新成果(20项)
  
  1.中国(福建)国际贸易“单一窗口”信用保险服务
  
  2.国地税协同服务创新
  
  3.对外贸易经营者备案和原产地企业备案“两证合一”
  
  4.加工贸易单耗信任审核
  
  5.保税仓库货物出库便捷通关
  
  6.海关物流监管云平台
  
  7.进出境邮件“移动式”通关
  
  8.入境大宗工业品联动检验检疫新模式
  
  9.对进口免于办理强制性产品(3C)认证的产品实施便捷审批、快速核放
  
  10.出口食品过程合格评定、口岸即审即放
  
  11.台企台胞征信查询
  
  12.发行台胞信用卡
  
  13.汇总征税保函
  
  14.保险消费者权益保护服务中心
  
  15.行政审批全流程应用电子证照
  
  16.推进综合行政执法
  
  17.国际航行船舶“联合登轮检查”
  
  18.海事现场综合执法
  
  19.知识产权综合保护和管理机制
  
  20.设立台胞权益保障法官工作室
  
  (二)在省内部分区域复制推广的创新成果(20项)
  
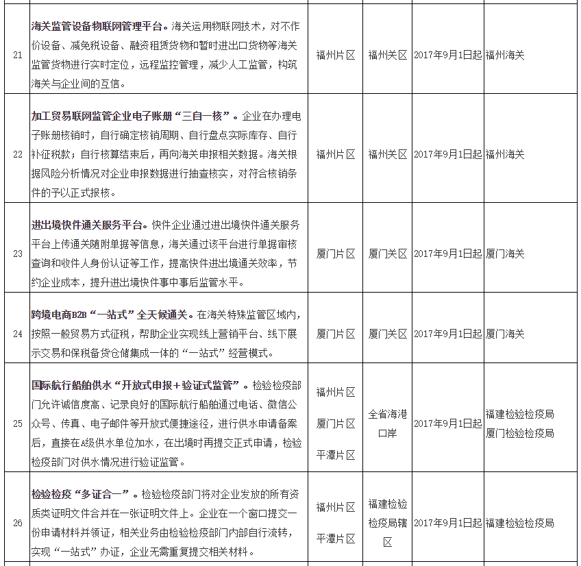
  1.海关监管设备物联网管理平台
  
  2.加工贸易联网监管企业电子账册“三自一核”
  
  3.进出境快件通关服务平台
  
  4.跨境电商B2B“一站式”全天候通关
  
  5.国际航行船舶供水“开放式申报+验证式监管”
  
  6.检验检疫“多证合一”
  
  7.入境水产品“统一申报、集中查验、分批核放”
  
  8.涉台业务“先报、预核、后补”快捷通关
  
  9.对进口原产于台湾的一般成套设备及单机实施“备案管理,免于现场检验”
  
  10.进口食品优化查验模式
  
  11.口岸检疫处理前置及无纸化
  
  12.船舶证书联合办理
  
  13.不动产交易登记“四合一”工作模式
  
  14.建设工程保险制度
  
  15.项目选址精准化
  
  16.建设项目用地报批全流程“一口服务”
  
  17.电子关锁跨直属关联动模式
  
  18.入境自用工业品“符合性验证”监管模式
  
  19.财税优惠政策兑现“快车道”
  
  20.整车进口一体化快速通关
  
  二、加强组织实施
  
  (一)切实加强领导。各级各有关单位要深入贯彻习近平总书记、李克强总理等中央领导同志对福建自贸试验区重要指示、批示精神,将复制推广自贸试验区创新成果列为本地、本部门重点工作,加强组织领导,健全工作机制,压紧压实责任,确保创新成果复制推广落实到位、取得实效。
  
  (二)逐项制定方案。各牵头责任单位要对照《福建自贸试验区第五批创新成果复制推广任务分工表》,逐项制定复制推广工作方案,明确具体措施、时间节点、责任人和可检验的成果形式。复制推广工作方案于2017年9月15日前报省自贸办(联系人:卞照宇、林伟,联系电话:0591—87270223、87271693,传真:0591—87270129,邮箱:zmzhxtc@fiet.gov.cn)。
  
  (三)强化沟通指导。三个片区和各设区市人民政府、平潭综合实验区管委会要加强与省自贸办和省有关部门的沟通对接,推广过程中遇到的困难和问题,要及时上报省自贸办。省有关部门要加强对复制推广工作的业务指导,实时跟踪复制推广情况,及时协调解决问题。
  
  (四)及时总结评估。各牵头责任单位要及时总结评估复制推广情况。总结评估情况每半年报送省自贸办一次。总结评估材料应包括所采取的措施、取得的成效(可量化的指标、推广前后的数据对比等)、存在的困难和问题、进一步深化改革的意见和建议等。省自贸办要及时组织研究,推动改革创新成果释放更多红利。
  
  附件:福建自贸试验区第五批创新成果复制推广任务分工表
  
  福建省人民政府
  
  2017年8月25日
  
  (此件主动公开)
  
  附件
  
  福建自贸试验区第五批创新成果复制推广任务分工表




















附件下载
分享到:
相关阅读