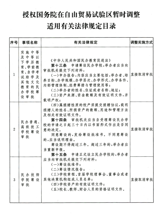
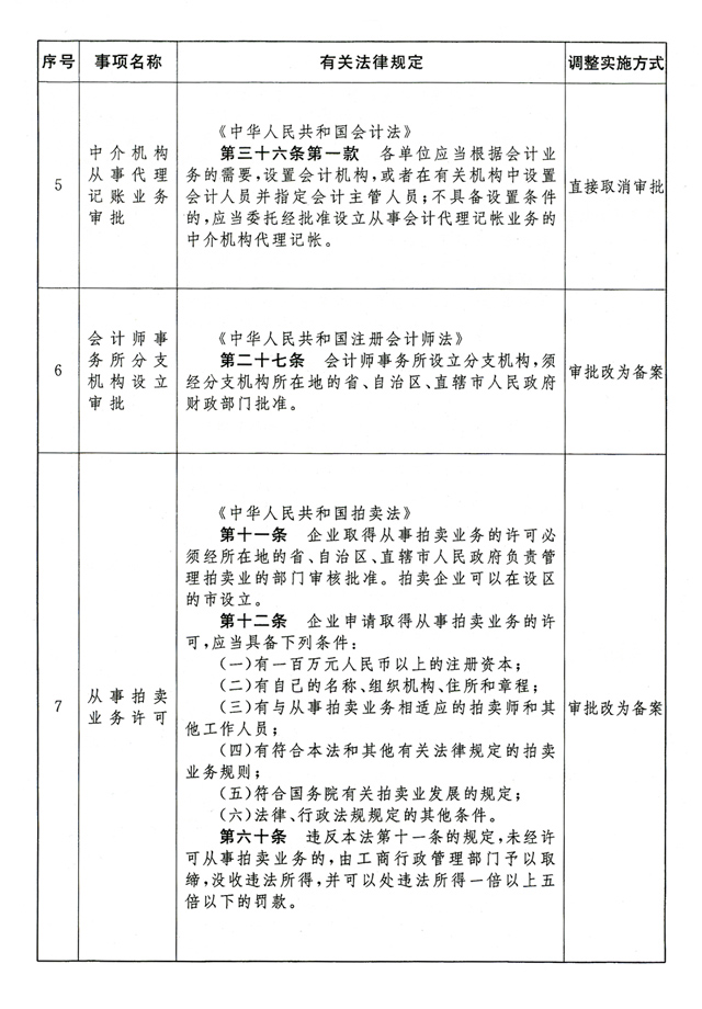
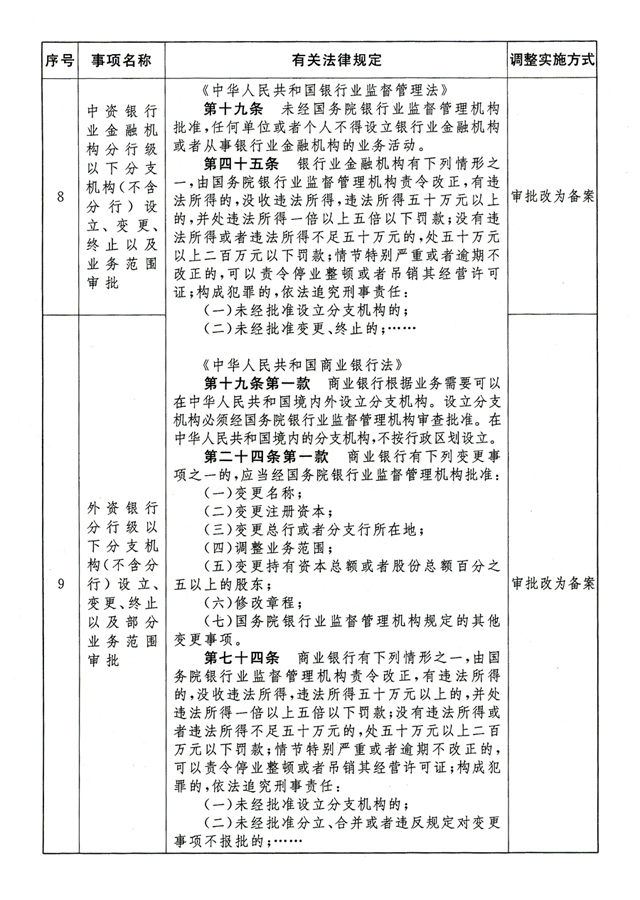
全国人民代表大会常务委员会关于授权国务院在自由贸易试验区暂时调整适用有关法律规定的决定
2021-05-06 09:57 来源:新华社






2021-05-06 09:57 来源:新华社






-----国家部委-----
-----省直机关-----
-----兄弟自贸区-----
-----其他-----
网站标识码:3500000008 闽ICP备14009608号-7 闽ICP备14009608号-15
闽公网安备
35010202000125号 版权所有:福建省商务厅地址:福州市鼓楼区铜盘路118号
邮编:350003 电话:(0591)87853616传真:(0591)87856133
中文域名:福建省商务厅.政务
主办:福建省商务厅
为确保最佳浏览效果,建议您使用以下浏览器版本:IE浏览器9.0版本及以上; Google Chrome浏览器 63版本及以上; 360浏览器9.1版本及以上,且IE内核9.0及以上。

福建省商务厅官方微信
闽政通APP