福建自贸试验区试点实施船舶证书“三合一”并联办理便利性措施
2016-09-01 13:00 来源:福建海事局
一、适用对象
拟在福建自贸试验区厦门、福州、平潭三片区福建海事局所属分支机构登记注册的1000总吨以上船舶。
二、实施机构
福建自贸试验区厦门、福州、平潭三片区福建海事局所属分支机构。
三、相关事项
(一)申请人可根据需要申请并联办理船舶国籍证书、船舶最低安全配员证书、燃油污染损害民事责任保险或其他财务保证证书等三项证书。
(二)申请事项依《船舶证书“三合一”并联办理办事指南》(见附件)实施。
四、办事地点
福建自贸试验区厦门、福州、平潭三片区福建海事局所属分支机构政务受理窗口。
五、咨询电话
(一)福建自贸试验区厦门片区:0592-6895266;
(二)福建自贸试验区福州片区:0591-83984003;
(三)福建自贸试验区平潭片区:0591-88770113;
本公告自发布之日起施行。
附件:船舶证书“三合一”并联办理办事指南
中华人民共和国福建海事局
2016年8月25日
附件
一、申请材料
申请人应将以下材料一并提交:
(一)船舶国籍证书核发申请材料
1.船舶国籍登记申请书;
2.船舶所有权登记证书(仅需出示供受理验证,无需提交原件及复印件);
3.法定的船舶检验机构签发的船舶检验证书簿或其他有效的船舶技术证书;
4.原船舶登记机关出具的注销船舶国籍登记证明书或者将于重新登记时立即注销原国籍的证明书(适用于原已登记过的船舶,可以和所有权登记注销证明书合并);
5.船舶委托经营协议(适用于委托经营的船舶);
6.船舶经营人的身份证明及其复印件;
7.申请人身份证明及其复印件;
8.授权委托书(适用于委托他人办理);
9.受委托人身份证明及复印件(适用于委托他人办理);
10.船舶登记机关要求的其他材料。
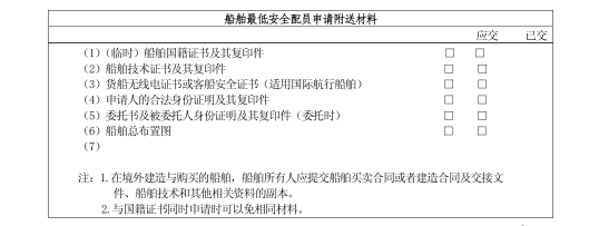
(二)船舶最低安全配员证书签发申请材料
1.《船舶最低安全配员证书》申请书;
2.配员减免申请(申请减免时);
3.船舶检验证书簿及有关内容复印件(适用于航行国内沿海航线的船舶)或入级证书及其复印件(适用于航行国际航线的船舶);
4.无线电安全证书、设备安全证书及其附件的原件及其复印件;
5.申请人身份证明及其复印件;
6.授权委托书(适用于委托他人办理);
7.受委托人身份证明及复印件(适用于委托他人办理);
(三)燃油污染损害民事责任保险或其他财务保证证书核发申请材料
1.《船舶防污文书申请书》;
2.有效的船舶燃油污染损害民事责任保险单证或者其他财务保证证明;
3.授权委托书(适用于委托他人办理);
4.受委托人身份证明及复印件(适用于委托他人办理);
二、办理依据
(一)《中华人民共和国海上交通安全法》
(二)《中华人民共和国海商法》
(三)《中华人民共和国海洋环境保护法》
(四)《中华人民共和国海事行政许可条件规定》
(五)《中华人民共和国船舶登记条例》
(六)《中华人民共和国最低安全配员规则》
(七)《中华人民共和国船舶油污损害民事责任保险实施办法》
(八)《防治船舶污染海洋环境管理条例》
(九)《福建海事局海事行政执法政务公开指南》
三、办理结果与告知
(一)符合“三合一”并联办理服务申请条件的,海事受理人员依法受理船舶国籍证书核发申请并开具《海事业务受理通知书》,同时留存船舶最低安全配员证书、燃油污染损害民事责任保险或其他财务保证证书的核发申请材料,开具《海事业务申请材料收存单》(以下简称《收存单》)。《收存单》所列材料仅作为预审材料留存于登记机关,《收存单》仅作为材料留存凭证使用。
(二)对申请材料的审查按相关法规规定实施。
(三)经审查,不符合船舶国籍证书核发条件的,将三项证书申请材料一并退回申请人并出具关于不予核发船舶国籍证书的《不予海事行政许可决定书》。
(四)船舶最低安全配员证书或者燃油污染损害民事责任保险或其他财务保证证书的核发申请未通过审查的,单独退回相应证书申请材料。
四、办理期限
7个工作日。
五、收费标准
不收费。
六、申请文书样本如下:






福建省商务厅官方微信
闽政通APP

闽公网安备
35010202000125号