中国(福建)自由贸易试验区欢迎您!
政策法规
厦门检验检疫局中国(福建)自由贸易试验区厦门片区企业自用入境工业品检验检疫监督管理办法

2016-06-15 11:26 来源:厦门检验检疫局

摘要:为支持福建自贸试验区厦门片区建设,促进贸易便利化,厦门检验检疫局制定了《中国(福建)自由贸易试验区厦门片区企业自用入境工业品检验检疫监督管理办法》。

  厦门检验检疫局中国(福建)自由贸易试验区厦门片区企业自用入境工业品检验检疫监督管理办法
  
  第一章 总则
  
  第一条  为支持中国(福建)自由贸易试验区厦门片区(以下简称福建自贸试验区厦门片区)建设,促进贸易便利化,根据检验检疫法律法规的规定,制定本办法。
  
  第二条  本办法适用于境外母公司(或子公司)向福建自贸试验区厦门片区内子公司(或母公司)输入的工业品原材料及工业品半成品(以下简称自用入境工业品)的检验检疫监管,根据厦门检验检疫局有关进口商品检验监管办法确定为逐批检验监管的进口商品除外。
  
  第三条  厦门检验检疫局检验监管处负责福建自贸试验区厦门片区自用入境工业品的监督管理工作。
  
  收货人所在地厦门检验检疫局下属各分支机构(以下简称厦门局分支机构)负责自用入境工业品检验监管工作的具体实施。
  
  第二章  自用入境工业品检验检疫
  
  第四条  自用入境工业品采取“符合性声明+企业自检+事后监管+责任追究”的检验监管模式。
  
  第五条  自用入境工业品收货人应当承担产品质量安全主体责任,确保自用入境工业品符合国家技术规范的强制性要求。
  
  第六条  自用入境工业品属于法律法规规定需办理准入许可后方可进口的,应当在获得相关主管部门出具的批准、许可或者备案凭证后方可进口。
  
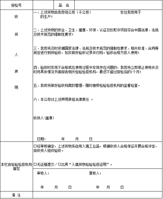
  第七条  对于法定检验的自用入境工业品,符合条件的自用入境工业品收货人,报检时应当提交收货人声明(见附件)。
  
  厦门局分支机构应当对自用入境工业品的收货人或其代理人提交的申报材料及自用入境工业品收货人声明进行审核,确认属于自用入境工业品的,根据收货人符合性声明进行合格评定,在依法实施检疫后,予以放行。
  
  第八条  收货人应当对自用入境工业品组织验收。自用入境工业品收货人在验收时发现自用入境工业品不符合国家技术规范的强制性要求或者在使用过程中发现进口商品质量不合格,应当立即停止使用并将具体情况书面报告原施检厦门局分支机构,原施检厦门局分支机构收到报告后,应及时派员进行检验,出具相关单证。
  
  第九条  对于检出涉及人身财产安全、健康、环境保护项目不合格的自用入境工业品,由厦门局分支机构责令当事人销毁,或者出具退货处理通知单并书面告知海关。
  
  第十条  厦门局分支机构应当加强对检验不合格的自用入境工业品的检验监管,对同一生产商/发货人的同类产品采取加强抽查检验等事后监管措施。
  
  第三章 自用入境工业品后续监管
  
  第十一条  入境工业品收货人应当建立自用入境工业品自验收制度,定期(每年一次)向厦门局分支机构提供包含检验报告、验收报告、货物流向记录等内容的自用入境工业品自验收材料。
  
  第十二条  厦门局分支机构根据自用入境工业品收货人的诚信情况和产品自检能力,组织对收货人自验收及货物流向记录等情况进行不少于1次/年的监督检查,必要时抽样进行检验。
   
  第十三条  对于厦门局分支机构抽查检验的自用入境工业品,收货人可以提供境内取得CNAS认证的检测机构出具的、证明该批产品符合国家技术规范的强制性要求的检测报告。厦门局分支机构对企业提供的报告进行采信审核。
  
  有关检验结果的采信及采信工作的监督管理办法按照国家质检总局和厦门局相关规定实施。
  
  第十四条  在检验监管过程中发现涉嫌违反检验检疫法律法规的,按相关规定处理。
  
  第十五条  厦门局分支机构应当结合企业组织机构代码管理和企业信用信息采集的相关规定,建立辖区内自用入境工业品企业档案。
  
  第四章  附则
  
  第十六条  本办法由厦门检验检疫局负责解释。
  
  第十七条  本办法自发布之日起实施。
  
  附件:自用入境工业品收货人声明
  
  附件
  
  自用入境工业品收货人声明
  
  


附件下载
分享到:
相关阅读