关于印发自由贸易试验区外商投资准入特别管理措施(负面清单)的通知
2015-04-20 15:42 来源:国务院
各省、自治区、直辖市人民政府,国务院各部委、各直属机构:
《自由贸易试验区外商投资准入特别管理措施(负面清单)》已经国务院同意,现印发给你们,请认真执行。实施中的重大问题,要及时向国务院请示报告。
(此件公开发布)
一、《自由贸易试验区外商投资准入特别管理措施(负面清单)》(以下简称《自贸试验区负面清单》)依据现行有关法律法规制定,已经国务院批准,现予以发布。负面清单列明了不符合国民待遇等原则的外商投资准入特别管理措施,适用于上海、广东、天津、福建四个自由贸易试验区(以下统称自贸试验区)。
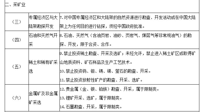
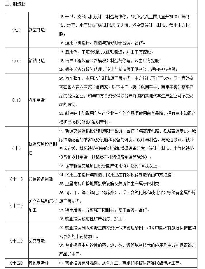
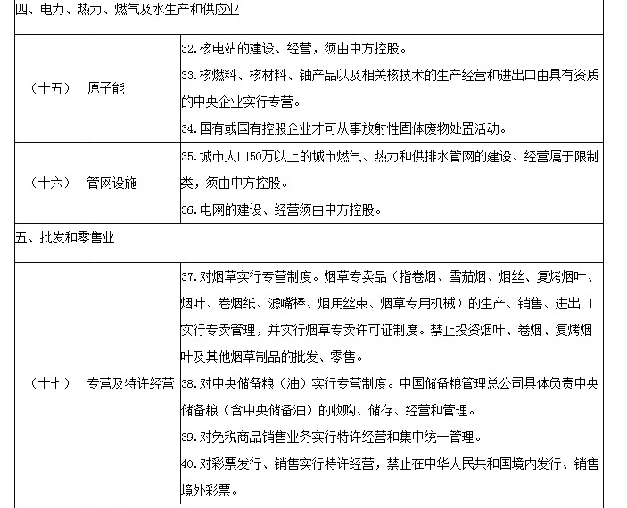
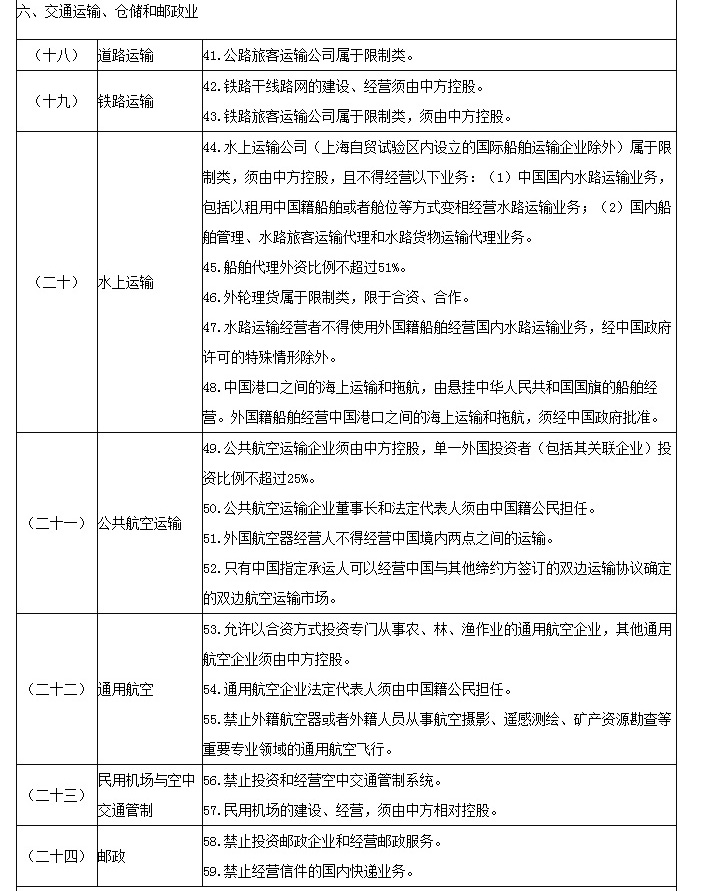
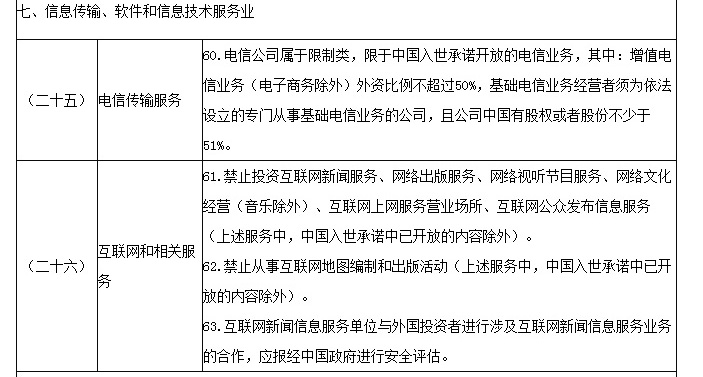
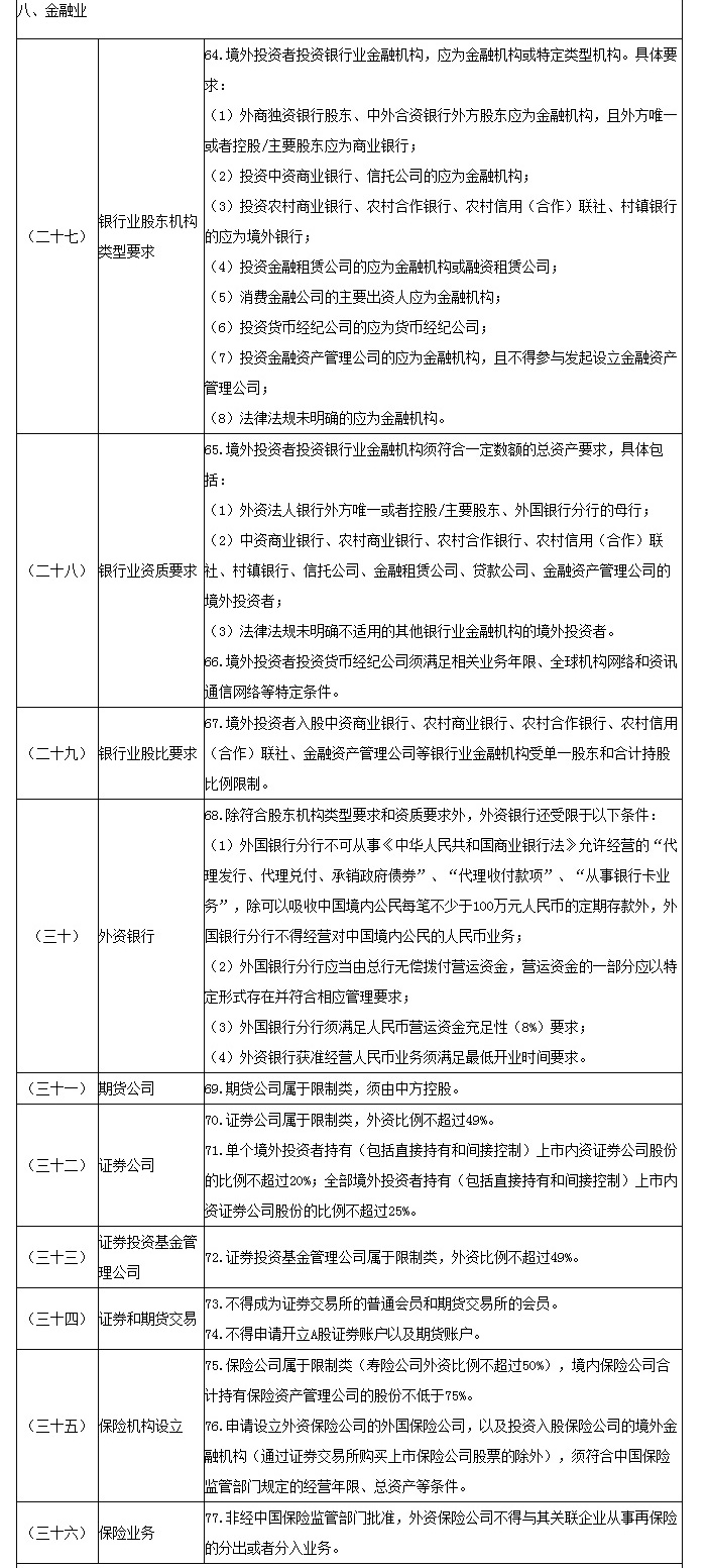
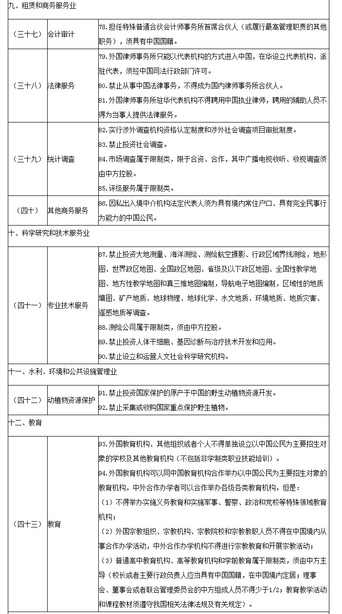
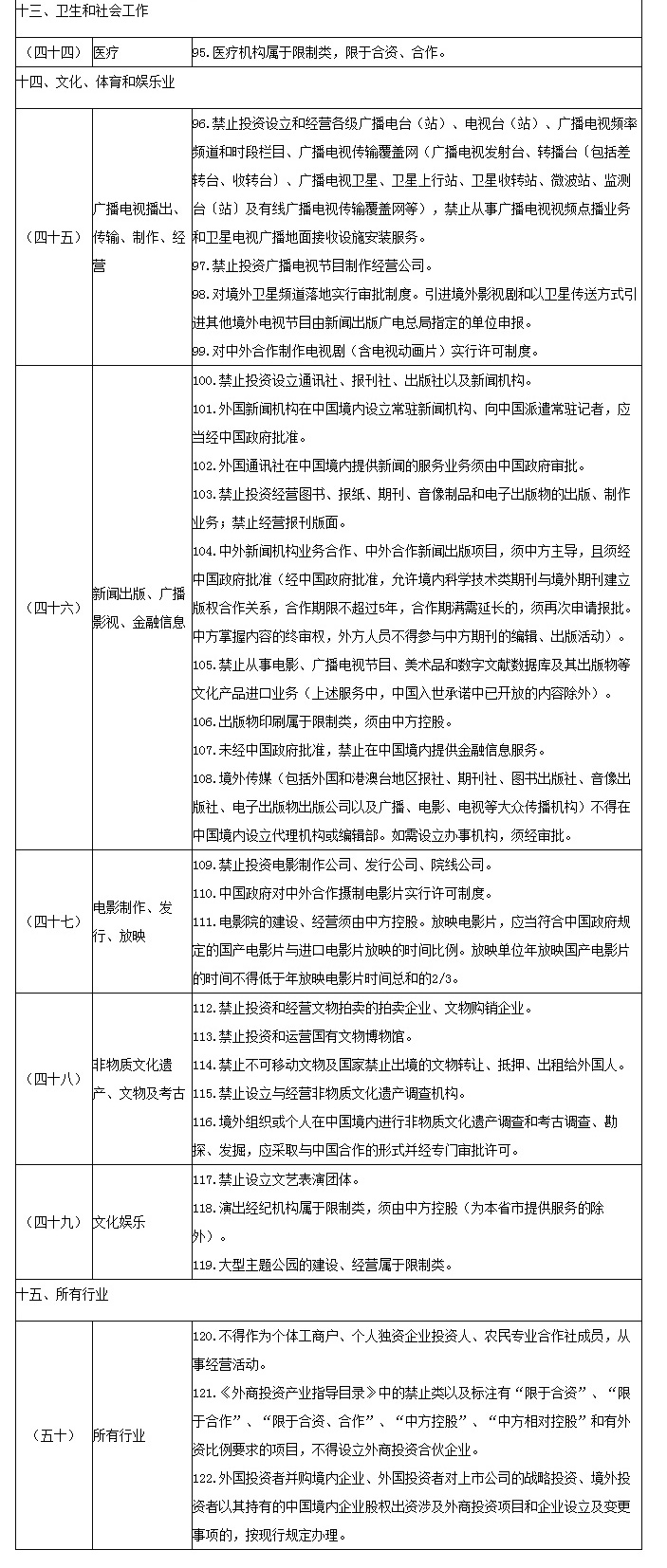
二、《自贸试验区负面清单》依据《国民经济行业分类》(GB/T4754—2011)划分为15个门类、50个条目、122项特别管理措施。其中特别管理措施包括具体行业措施和适用于所有行业的水平措施。
三、《自贸试验区负面清单》中未列出的与国家安全、公共秩序、公共文化、金融审慎、政府采购、补贴、特殊手续和税收相关的特别管理措施,按照现行规定执行。自贸试验区内的外商投资涉及国家安全的,须按照《自由贸易试验区外商投资国家安全审查试行办法》进行安全审查。
四、《自贸试验区负面清单》之外的领域,在自贸试验区内按照内外资一致原则实施管理,并由所在地省级人民政府发布实施指南,做好相关引导工作。
五、香港特别行政区、澳门特别行政区、台湾地区投资者在自贸试验区内投资参照《自贸试验区负面清单》执行。内地与香港特别行政区、澳门特别行政区关于建立更紧密经贸关系的安排及其补充协议,《海峡两岸经济合作框架协议》,我国签署的自贸协定中适用于自贸试验区并对符合条件的投资者有更优惠的开放措施的,按照相关协议或协定的规定执行。
六、《自贸试验区负面清单》自印发之日起30日后实施,并适时调整。
自由贸易试验区外商投资准入特别管理措施(负面清单)










福建省商务厅官方微信
闽政通APP

闽公网安备
35010202000125号