网站支持IPV6
福建省商务厅官方微信
福建省商务厅官方微信
|
闽政通
闽政通APP
繁体版
国务院
省政府
首页
机构职能
省厅领导
部门职责
机关处室
派驻机构
厅属事业单位
政务公开
政府信息公开
数据开放
政策法规
财政资金
人事信息
专题专栏
解读回应
政策解读
回应关切
办事服务
省网上办事大厅-省商务厅分厅
互动交流
厅长信箱
民意征集
网上调查
在线访谈
搜索
热门搜索:
长者模式
退出长者模式
无障碍浏览
当前位置:
首页
>
互动交流
>
在线访谈
>
访谈计划
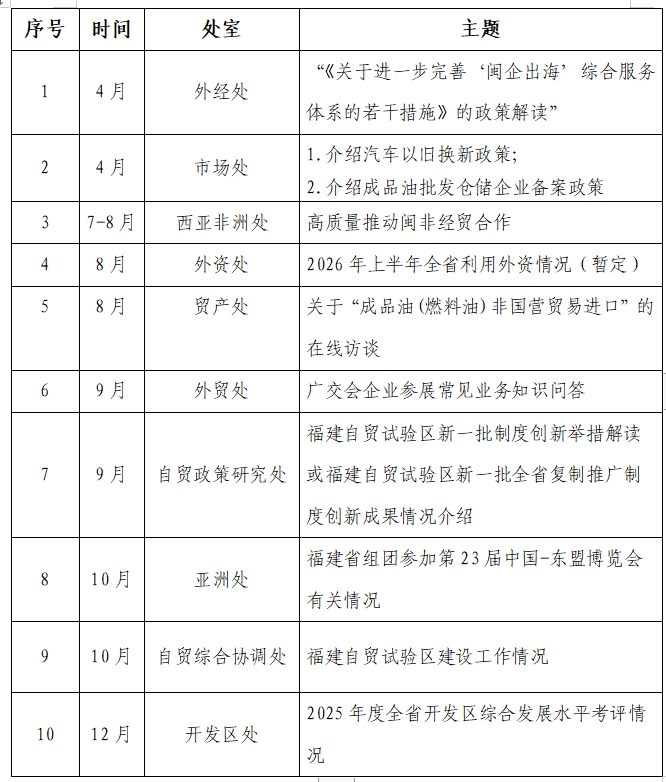
福建省商务厅网站2026年“在线访谈”计划
来源:原创
发布时间:2026-04-20 11:21
相关文章:
附件下载:
相关链接:
扫一扫在手机上查看当前页面