随着“一带一路”倡议的不断推进,中国企业通过在直接投资和其他投资、融资领域探索和开创新时代模式,为推动“一带一路”高质量发展、实现高水平对外开放、加快构建新发展格局作出积极贡献。与此同时,纷繁复杂的政治和法律环境,使中国企业面临着与传统商业风险性质迥异且影响更为深远的政治风险。政治风险不仅可能导致工期延误、成本超支,甚至可能导致项目的彻底失败。有效的政治风险管理不仅是一项防御性措施,更是项目可融资性与长期成功的先决条件。
本文将围绕政治风险的缓释机制展开探讨,重点分析各类法律工具从理论基础到实际操作层面的应用,力图为“走出去”的中国企业提供一套兼具实用性与前瞻性的法律应对方案。
一、“一带一路”背景下的政治风险
在“一带一路”背景下,中国投资者面临的通常是身兼商业主体和主权机构双重角色的东道国政府或其授权实体,这也是政治风险的主要来源之一,因为东道国可能利用其公权力来规避其在合同下的具体义务。因此,对政治风险的分析需要超越常规的宽泛分类,深入其法律本质。
(一)政府行为风险
这类风险源于东道国政府或其授权实体行使其主权或行政权力的措施,是“一带一路”项目中最常见且相对难以控制的一类,主要形式有:
1. 征收:指东道国政府直接宣布将项目资产收归国有,或通过看似合法的监管措施逐步削弱项目经济价值或剥夺投资者控制权,事实上达到征收的效果。
2. 法律变更:指在合同签署后,东道国可能颁布新的法律、法规,或对现有法律、法规的官方解释与适用发生重大变化,从而对项目的合规成本、运营模式或盈利能力产生实质不利影响。
3. 汇兑、贸易与转移限制:指东道国政府(或在特定情况下,第三方政府)通过立法或行政措施,阻断与项目相关的资金、货物或技术的自由跨境流动,从而对项目的经济可行性或正常运营造成实质性障碍,包括汇兑与转移限制、禁运、进出口管制等。
4. 政府违约:指作为合同一方的政府部门或国有实体(例如,特许权协议中的授权方、购电协议中的购电方)未能履行其在项目协议项下的关键合同义务。如何将此类表面上的“商业违约”行为,上升到受国际法保护的层面,亦是本文第二部分第2点第(3)项所探讨的核心问题之一。
由于在“一带一路”项目中,东道国政府常常身兼数职,既是特许经营权的授予方、电力采购方,或基础设施项目的合作建设方,又承担着规划审批、环保监管、税收征管等主权监管职能。这种多重角色天然存在利益冲突,也为其通过“监管”手段规避合同义务提供了操作空间。因此,在防范政治风险时,仅仅识别行为还不够,更重要的是设计一套制度机制,以有效约束政府以监管之名行违约之实,确保合同权利的真正可执行性。
(二)政治暴力风险
此类风险直接威胁到项目人员和有形资产的安全,通常更具破坏性。主要包括:战争(无论是否宣战)、入侵、敌对行为;内战、革命、叛乱、政变;恐怖主义行为;及政治性暴乱、骚乱或民变等。
与“政府行为风险”不同,“政治暴力风险”通常并非直接由政府实施,而是出现在国家治理失效或秩序崩溃的背景下,由非国家行为体发动。因此,在法律层面分析这类事件带来的后果时,重点在于判断东道国是否应承担国家责任。在艾德希诉匈牙利案中,仲裁庭明确了投资协定中的“全面保护与安全”条款并非一项绝对责任。东道国政府不为所有在其领土上发生的暴力事件承担赔偿责任,其义务则通常限于采取一切合理、审慎的措施来预防和制止针对外国投资的损害。
换言之,当项目因政治暴力受到损害时,投资者能否依法获得赔偿,关键在于是否能够证明东道国在事前存在明显失职或未尽保护责任。相反,如果破坏行为直接由政府军队或官方力量造成,如在亚洲农业诉斯里兰卡案中,政府军对外国投资项目造成了不必要的肆意破坏,那么政府责任的认定则更为明确。
因此,投资者在面对不同类型的政治风险时,应当意识到:政府行为与政治暴力的法律应对路径并不相同。前者通常是因东道国主动采取违约性行为而提出索赔,后者则多基于其未能履行保护义务,或通过不可抗力条款主张免责。理解这种根本性区别,是建立有效法律风险应对体系的起点。
二、政治风险识别:投资前期法律尽职调查
全面深入的法律尽职调查是政治风险识别与评估的基础,其重要性不言而喻。以梅特克莱德诉墨西哥案为例,投资者在获得了墨西哥政府关于建设废物填埋场的全部许可后,却因未能充分尽调并应对地方市政府的反对权力和意愿,最终导致项目被地方政府以设立“生态保护区”为由彻底终止。此案充分说明,高层的政治承诺无法替代项目落地执行层面具体而琐碎的法律与监管尽职调查。
因此,针对不同国家和项目特点,法律尽调报告的范围应当进行有针对性的调整。尤其是在政治风险较高的国家或地区,政治风险尽调应至少包含以下内容:
(一)宏观政治风险尽调
在宏观层面,尽职调查旨在全面评估东道国投资环境和法律框架,具体包括:
政治稳定性与法治水平:分析东道国的政体稳定性、政府更迭历史、内乱或政变风险、腐败指数及法治水平。对政治局势不稳定或法治水平较低的东道国,建议在后续合同中加入更加严格的风险分配条款,以保障投资者权益。
双边、多边投资保护协定分析:中国企业在“一带一路”沿线国家的投资所能获得的法律保护程度,很大程度上取决于中国与该国签订的投资保护协定。深入调查协议条款,特别是关于“投资”的定义、国民待遇、最惠国待遇、征收及补偿标准、“保护伞条款”以及争议解决机制等,这对于确保合同外的法律保障及加强谈判中的筹码具有重要意义。
(二)微观政治风险尽调
微观层面的尽职调查聚焦于项目本身,通常包括:
法律与监管框架审查:从项目实际需求出发,梳理项目建设及运营所需的全部许可、批准文件,审查东道国关于外国投资、特许经营、项目审批、外汇管制、税收、劳工、行业准入、环境保护及土地权利等方面的法律法规和审批流程。
交易对手背景调查:若交易对手是东道国政府实体,则需调查其在过往国际项目中是否存在违约、拖欠款项、单方面修改合同或非法征收的历史记录;若交易对手系政府控制的其他商业实体,则还应调查其法律地位、过往履约记录、信用状况以及是否存在尚未了结的重大诉讼或仲裁。
前期法律尽调报告为投资者提供了识别潜在风险的清单,为后续投资决策、合同谈判和风险转移(如购买政策性保险、通过分包转移风险等)提供了有针对性的依据。
三、优化合同条款
对于投资者而言,精心构建的合同是保护自身权益最直接有效的法律工具。随着中国企业在“一带一路”中的角色从单纯的工程承包商向投资者、融资方和运营商转变,其风险管理策略亦需要从传统的“风险规避”模式转向“风险定价与分配”模式,以确保当政治风险发生时,项目的财务模型和长期现金流能得到最大程度的保护。
(一)从不可抗力到“精准化”政治风险清单
传统国际工程合同范本(如FIDIC系列合同)在处理政治风险时提供了以不可抗力(Force Majeure)为核心的框架,其基础逻辑是,政治风险事件超出了合同双方的合理控制,因此任何一方都不应为此承担违约责任。
但对投资者而言,该等国际工程合同范本存在明显的局限性:定义相对笼统,救济措施单一,难以覆盖投资者的全部风险敞口,且事后往往需就具体事件是否满足不可抗力的要素(即不可预见、不可避免、不可克服)进行漫长而复杂的论证。
一种更为精确的做法是,在合同中设置明确定义,如“政治不可抗力事件”(Political Force Majeure Event)或“政治风险事件”(Political Risk Event),并基于前期尽职调查的结果列明具体事件,使得该定义不仅能涵盖战争、暴乱等传统政治暴力事件,还可以包括具体的政府行为,例如:
吊销项目关键运营许可(非因投资者违规);
东道国中央银行实施外汇管制,导致项目收入无法汇出;
政府未能按时完成其承诺的基础设施配套(如电网接入、道路修建);
针对本项目的歧视性法律变更或税收。
一旦定义中包含的任一事件发生,即可直接触发合同预设的救济机制,无需再进行复杂的因果关系和责任认定,大大提高了合同的确定性和可执行性。
(二)从“成本补偿”到“经济地位保障”
国际工程范本合同提供的救济措施主要是通过工期延长和对直接成本有条件的费用补偿来“弥补损失”,这种救济模式对于传统的工程承包商是基本公平的,但对于需要通过长期稳定收入来偿还巨额银行贷款的投资项目或特许经营项目而言,显然存在不足,因为项目面临的主要风险是现金流中断,导致其无法偿还债务。
为确保无论发生何种政治风险事件,项目公司的现金流和经济地位都能够得到有效保障,则需要在合同中引入有针对性的防范机制。
1. 引入推定履约机制
当政治暴力或政府特定行为导致项目在物理上无法运营时,投资者将面临现金流中断的风险,此时,仅提供直接成本救济无法解决项目公司无力偿还贷款本息的问题。
为此,可以引入“推定履约”(Deemed Performance)条款。以购电协议为例,此类条款规定,若因政治不可抗力事件(如电网被蓄意破坏、政府未能供应燃料)导致电厂无法发售电,购电方(通常是国有电力公司)仍有义务按照合同约定的价格,向项目公司支付如同其已经正常发电时应付的电费。这一机制将政治风险事件的财务后果从“收入灭失”巧妙转变为“收入保障”,从而确保其稳定的现金流,用于覆盖运营成本和偿还贷款。
2. “情势变更”与“经济平衡”条款
许多政治风险事件不会直接导致项目停止运营,但会从根本上动摇其赖以生存的经济基础。例如,东道国为应对气候变化而普遍收紧环保标准,或因东道国宏观经济政策调整引发本国货币大幅贬值,削弱以本币计价的项目收入在换算为外币后还本付息的能力。
这类风险将破坏合同的经济平衡,若继续按原条件履约将对一方“显失公平”。这正是国际合同法中的“情势变更”(Hardship)原则所要处理的问题。因此,投资者可以引入“情势变更条款”或“经济平衡条款(Economic Equilibrium Clause)”。该类条款通常会设定一个量化的触发门槛(例如,因法律变更导致项目成本增加或收入减少超过10%),一旦触发,将强制双方在一定期限内(如90天)进行善意谈判,以期通过调整收费标准、延长特许经营期、提供政府补贴等方式,重新恢复合同最初的经济平衡。若谈判失败,则可将争议提交预设的专家或仲裁庭裁决。
(三)终止赔偿公式与安全退出
当政治风险事件长期持续,导致合同目的无法实现,触发合同终止条款时,终止后赔偿金额计算方式,则成为保护投资者和贷款人的最后防线。
国际工程合同范本的终止结算,通常旨在补偿承包商已完成的工作价值和合理撤离成本,但这无法保护投资者的股本投入和预期收益。为确保投资者和贷款人能够安全退出,因政治风险事件触发的合同终止赔偿公式应覆盖以下几个部分:
未偿还的融资债务:贷款人剩余未偿还项目的贷款本息及相关费用,这通常也是获得项目融资的先决条件之一。
未收回的股东投资:返还投资方尚未通过分红等形式收回的股本金。
股东投资回报/资金成本:在返还股本金的基础上,按照合同预设的回报率(如约定的内部收益率或固定年化利率)补偿股东的资金成本和承担的风险。
这三个部分的结合,构成了一个层层递进的安全保障体系:首先保障债权人,其次保障股东本金,最后覆盖股东合理回报,为投资者和贷款人在最坏的情况下提供了一个可预期的、有合同保障的退出路径,极大地降低了项目整体风险,提升了项目可融资性。
四、寻求国际条约保护
当合同对手方本身是主权国家时,投资者可以尝试将合同权利与国际投资条约保护相结合,为东道国政府履约义务上一道“双保险” ,从而更好地保障自身的利益。
(一)“保护伞条款”:从商业违约到条约违约的桥梁
第一重保障在于合同本身。如前述,通过精心设计的合同条款,可以将政府的宽泛承诺转化为具体可诉的法律义务。此外,当存在强有力的政府间投资协定时,投资者还可以约定政府在本合同项下的行为应符合其在相关投资协定中的“公平公正待遇”等条款。这种“条约内化”的方式,为投资者在日后的商事仲裁中,提供了一个衡量政府履约行为的,更高、更客观的国际标准,从而增强了合同本身的保护力度。
然而,即使是措辞最严谨的合同也可能被违反,且东道国的国内司法系统未必能为外国投资者提供及时、公正的救济。此时,第二重保障便是通过国际投资条约将合同争议“升级”到国际法层面。实现这一升级的关键法律工具,是部分双边投资协定中包含的“保护伞条款”(Umbrella Clause)。该条款旨在将缔约国对投资者所作出的所有承诺(包括在具体合同中的商业承诺),置于国际条约的“保护伞”之下。“保护伞条款”为投资者提供了一条重要的法律路径:将东道国政府或国有实体的“商业违约”转化为受国际投资法保护的“条约违约”,从而使投资者能够绕开可能存在偏袒或效率低下的东道国国内司法系统,直接在国际仲裁的平台上寻求救济。这一机制在经典的SGS诉巴基斯坦案中得到了充分诠释,在中国自身的条约实践中亦有体现,例如2003年签订的《中华人民共和国政府和德意志联邦共和国政府关于促进和相互保护投资的协定》就包含了标准的“保护伞条款”。
这两重保障相辅相成,使得投资者可以根据争议的具体性质、对不同争议解决机制的利弊判断,选择最有利的维权路径。
(二)中国投资者与ISDS的演进
过去,中国企业对利用投资者与国家争端解决(ISDS)机制解决投资争端的态度较为保守。然而,近年来情况已发生显著变化。从中国香港投资者谢业深诉秘鲁案作为中国投资者在国际投资争端解决中心(ICSID)的第一案开始,越来越多的中国企业开始主动运用条约武器保护自身权益。在该案中,投资者成功地主张秘鲁税务当局的严苛执法措施构成了未予补偿的间接征收。
近期的案例更显示出这一趋势的加速。具标志性意义的是某中国企业诉瑞典案。此案中,某中国企业就瑞典政府以国家安全为由将其排除在5G网络建设之外的行为,依据《中华人民共和国政府和瑞典王国政府关于相互保护投资的协定》提起了ICSID仲裁,主张瑞典违反了公平公正待遇等条约义务。这表明中国投资者的维权路径进入了一个新阶段,开始挑战发达国家在敏感领域以国家安全为借口采取的复杂监管措施。
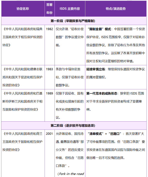
下表列举了中国在不同年代签订的较具有代表性的双边投资协定,其中ISDS条款的变化,体现了中国在ISDS领域从被动、审慎到主动、娴熟的演变:


(表1:中国双边投资协定中投资者-国家争端解决条款的演进)
从上表可以看出,投资者所能获得的条约保护强度很大程度上依赖于东道国与中国所签署的双边投资协定内容,再次凸显了在投资决策初期进行深入“条约尽职调查”的重要性。
五、政策性保险的运用
如果说尽职调查是“识别风险”,优化合同是“分配风险”,那么政策性保险则是投资者在穷尽商业和法律手段后,缓释政治风险的最终屏障。在“一带一路”实践中,中国出口信用保险公司(简称“中信保”)作为唯一的政策性出口信用保险机构,扮演着重要的角色。
中信保的“海外投资保险”产品旨在对冲政治风险,其承保范围主要包括征收、战争及政治暴乱、汇兑限制和政府违约。对于投资者而言,政策性保险具有超越损失补偿的战略价值:
首先,它是一项强有力的信用增级工具。中信保的介入,可以将因政治事件导致的潜在灾难性财务损失,从投资者和商业银行的资产负债表中有效地剥离出来。对贷款人而言,中信保保险意味着贷款本息能够得到偿还,从而增加了项目的整体信用评级和可融资性。
其次,获得中信保的保险往往是大型、高风险项目融资的一项关键先决条件。如果没有中信保的保单,商业贷款方往往会要求提供其他同等效力的增信措施以弥补政治风险敞口,如东道国财政部提供的主权担保,或者母公司提供的股东担保,这两者通常更难获得。
最后,中信保的介入还带来一种非正式的保护机制。东道国政府会意识到,一旦中信保为项目提供保险,任何不利行为(如违约或变相征收)可能引发的后果不再仅仅是商业纠纷,一旦中信保依据保单赔偿,将通过代位追偿权继承投资者的债权。这时,东道国政府将面对的不仅是一个企业,而是代表中国国家信用的金融机构,这种潜在的威慑力本身就是一种有效的风险屏障。
当然,投资者也需认识到其主要缺点在于保费相对高昂,因此在项目财务模型中需充分考虑。值得注意的是,中信保在评估项目风险和厘定保费时,亦会高度关注项目合同中风险分配条款的完善程度。一个完善的合同本身将成为获得有利保险条件的重要基础,进一步体现出法律风险管理的紧密联系。
六、结语
综上所述,为有效管理“一带一路”项目中的政治风险,建议中国“走出去”企业采取一套系统化、多层次的法律策略,包括:
前瞻性的尽职调查:在投资决策前,进行穿透式的法律与条约尽职调查,深入理解东道国的法律与政治生态,并评估所依赖的投资保护协定的保护强度。
精密的合同架构:超越标准合同范本的局限,通过谈判构建定制化的合同条款,明确区分政治风险,并为其设定以保护项目财务模型为中心的增强型救济措施和退出机制。
战略性的条约援引:利用投资协定,尤其是“保护伞条款”,将合同权利与条约保护相结合,为在必要时将争议提交至中立的国际仲裁平台保留法律路径。
审慎的保险覆盖:合理利用中信保等政策性保险工具在合同风险分配之外,构建财务安全网。
对于在“一带一路”复杂环境中航行的中国企业而言,主动、精密地分配政治风险不仅是法律合规工作,更是确保海外项目可行性、融资性以及最终成功的核心战略。
咨询联系人:大成律所 陈伟:13906901369