网站支持IPV6
福建省商务厅官方微信
福建省商务厅官方微信
|
闽政通
闽政通APP
繁体版
国务院
省政府
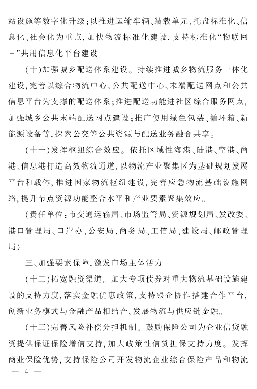
首页
机构职能
省厅领导
部门职责
机关处室
派驻机构
厅属事业单位
政务公开
政府信息公开
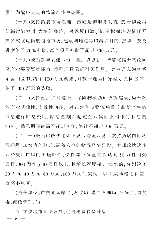
数据开放
政策法规
财政资金
人事信息
专题专栏
解读回应
政策解读
回应关切
办事服务
省网上办事大厅-省商务厅分厅
互动交流
厅长信箱
民意征集
网上调查
在线访谈
搜索
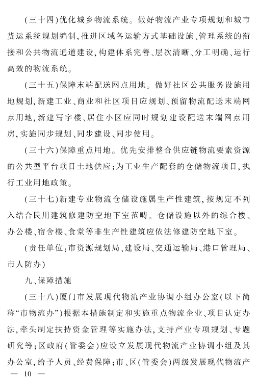
热门搜索:
长者模式
退出长者模式
无障碍浏览
当前位置:
首页
>
政务公开
>
通知公告
厦门市人民政府关于印发进一步降低物流成本促进现代物流产业高质量发展若干措施的通知
来源:厦门市人民政府
发布时间:2021-07-08 09:27
相关文章:
附件下载:
相关链接:
扫一扫在手机上查看当前页面