为抓住国庆重要消费节点,激发疫情后消费潜力,促进消费回补,帮助优质闽品开拓市场,9月30日,国庆线上促消费暨“万福”商旅全球首店启动仪式在福州市上下杭·金银里步行街举行,郭宁宁副省长出席,省委网信办、省财政厅、省商务厅、省供销社、福州市人民政府、福建银联等单位负责人及新闻媒体记者参加活动。
此次启动仪式,标志着福建省商务厅牵头推动的“万福”商旅伴手礼线下体验店红火开启。全球首店此次集中呈现了140多款“万福”商旅伴手礼产品,涵盖化妆品、鞋服、箱包、电子产品、休闲食品、茶叶、家居用品、陶瓷制品、建盏、水产品、工艺品等20多个产品门类。相关商品统一使用富有福建元素、美观大方的“万福”商品专用外包装设计,进一步提升福建特色商旅伴手礼档次和视觉效果。同步进行的“万福”商品首场直播带货,在线观看人数近3万人次,点赞数达120万,成交额超33万元。
以此次“万福”商旅全球首店启动为契机,省商务厅将持续加大“万福”公共品牌宣传推广,联动厦门航空、福建银联、各大银行、台江国投、游龙网络等优质资源,高效赋能“万福”品牌价值,将“万福”打造成有故事、有情怀、有公信力的公共品牌,帮助优质闽品开拓市场,助力国内大循环。
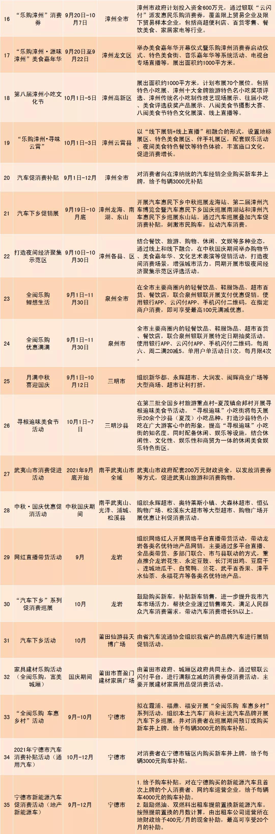
此次活动不仅拉开了国庆线上促消费活动的序幕,同时也作为展示近期商务成果、发布重要商务信息的平台。活动还发布了各地国庆线上促消费活动近60项、“八闽美食嘉年华线上行”活动以及联动福建银联、福茶网、阿里巴巴“福建日消品专区”等开展的国庆线上促消费活动,介绍并发布了《全闽乐购——构建新发展格局 福建创新实务》、《闽菜蓝皮书》两本书籍。在活动现场,省商务厅分别与省供销社、兴业银行、省工行签署战略合作协议,省贸易促进中心、省国际投资促进中心与厦门航空有限公司签署战略合作协议。活动进一步提高了促消费工作的延续性和关注度。
此次活动通过央视新闻+,新华社,今日头条以及商务一键通等17个平台直播,受到广泛关注,累计观看人数合计超132.97万次。

国庆期间全省消费促进活动情况表


扫一扫在手机上查看当前页面