一、经济概况
01
宏观经济
荷兰是欧元区第五大经济体。2019年国内生产总值(GDP)达到9090.7亿美元,同比增长1.7%,经济总量位居全球第17位。
02
对外贸易
2019年,荷兰货物贸易进出口总额达13488.28亿美元,同比下降2.0%。其中,出口额为7092.46亿美元,进口额为6395.82亿美元。2019年,荷兰前五大出口目的国为德国、比利时、法国、英国、美国,前五大进口来源国分别是中国、德国、比利时、美国、英国;荷兰前三大类出口商品以及前三大类进口商品为机电产品、化工产品和矿产品。
据世界银行数据显示,近年来荷兰外贸依存度呈平稳上升趋势,从2010年131.5%上升至2019年154.3%,长期保持较高水平。其中,出口依存度从69.8%上升至82.5%,进口依存度从61.7%上升至71.8%。这表明对外贸易在荷兰国民经济中的地位日趋重要。

03
吸收外资基本情况
荷兰引资优势主要体现在优越的地理位置、欧盟成员国身份、稳定的政治环境、发达的基础设施、良好的商业活力、高素质的人力资源、优惠的投资政策等。
根据联合国贸发会议发布的《2020世界投资报告》,2019年,荷兰吸收外国直接投资流量为842.16亿美元,吸收外国直接投资存量为17497.79亿美元。流量排名由第3位降至第4位,但仍为欧洲吸引外资总量最多的国家。荷兰外国直接投资主要来源地包括美国、卢森堡、英国、瑞士和爱尔兰等。外资企业在荷兰主要投资的前五大类领域包括银行、保险、金融类,采矿、石油、化工类,贸易类,金属、电子类和交通、存储、运输类。
04
营商环境
(1)世界银行评价:
根据世界银行发布的《2020年营商环境报告》显示,荷兰的营商环境排名第42位,较上一年度下降六位。
(2) 优化营商环境相关举措:
一是强化引资服务。为了改善引资条件、优化营商环境,荷兰外商投资局联合各区域、大城市经济发展局及荷兰国际物流协会组成“投资荷兰合作伙伴网络”,为在荷兰和有意赴荷兰投资的外国企业提供免费、持续且保密的支持服务。
二是降低创新成本。为鼓励创新,荷兰推出“创新一揽子计划”,其中包括特定高科技企业的所得税税率下调至7%;2021年起,企业利用自主研发的无形资产所取得的利润在通过申报审批后可享受9%的税率。
三是优化税收体系。近年来,荷兰不断优化税收体系,简化纳税程序,为企业经营提供纳税便利。主要措施包括参与免税、合并纳税和预知税务裁定。05
经济园区
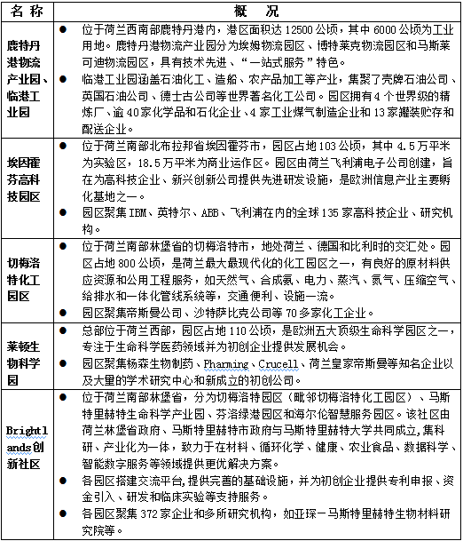
经济园区在荷兰创新发展中发挥着至关重要的作用,主要涉及工业、生态、物流、科技领域。目前荷兰知名的经济园区包括鹿特丹港物流产业园及临港工业园区、埃因霍芬高科技园区、切梅洛特化工园区、莱顿生物科学园、Brightlands创新社区等。

01
双边贸易
2015—2019年,中国与荷兰货物贸易进出口总额稳健增长。据欧盟统计局数据显示,2019年中荷货物贸易进出口总额为1141.6亿美元,同比增长1.3%,其中,中国自荷兰进口151.7亿美元,同比增长20.7%,对荷兰出口989.9亿美元,同比略降1.1%。

02
中国对荷兰投资概况
中国对荷兰投资处于快速发展阶段,2019年,荷兰成为中国在欧盟内最大投资目的地。据中国商务部统计,2019年中国对荷兰直接投资流量为38.9亿美元,同比增长近3倍;截至2019年12月,中国对荷兰直接投资存量为238.5亿美元,同比增长22.7%。
据荷兰外商投资局、荷兰统计局数据显示,中国企业已在荷兰设立720余家直接投资企业、171个欧洲销售中心、75个欧洲总部、88个欧洲分拨中心、62家控股公司和63个研发中心,创造就业岗位将近16000个。
在荷兰的中资企业主要集中于南荷兰省、北荷兰省和北布拉邦省。中国120家世界五百强企业中,有20家在荷兰进行投资。在行业方面,中国对荷兰投资领域已从传统的贸易、运输等领域拓宽至电信、高科技、机械制造、农产品加工、银行、保险、专业商业服务、创意产业等行业。

03
中荷经贸合作机制
中荷两国经贸合作密切,为更好地促进中荷经贸合作,中荷间建立了一系列经贸合作机制,包括中荷经贸混委会、中荷双边投资保护协定、中荷避免双重征税协定。
荷兰适用欧盟的对外贸易投资协议。2020年12月30日,中欧领导人共同宣布如期完成中欧投资协定谈判。中欧投资协定对标国际高水平经贸规则,着眼于制度型开放,内容涵盖市场准入承诺、公平竞争规则、可持续发展和争端解决四方面内容,是一项全面、平衡和高水平的协定,将为中欧企业带来更多的投资机会,为企业提供更好的营商环境。三、外资优惠政策
荷兰给予外国投资者国民待遇,对外资并无特殊优惠。近年来,荷兰政府及欧盟为了鼓励创业、促进企业创新、发展节能环保产业,出台了多项鼓励措施,符合条件的外资企业也可享受,企业可结合自身情况向相关部门进行申请。01
对中小企业及创业的鼓励政策
税收支持。荷兰对小额投资给予最高28%的税收减免,相关投资企业还可申请小规模投资补助。
中小企业信贷支持。如“增长促进计划”对中小企业风险投资提供50%的担保;“中小企业信用担保计划”可对雇佣员工数量不超过250名的在荷兰企业提供26.6万欧元的最大贷款额度担保。
创业支持。2014年6月,荷兰政府出台了创业行动计划,在融资、研发创新、税收及对外拓展方面给予初创企业和中小企业全方位支持。
02
节能环保方面的支持政策
能源投资补助计划(EIA)。对节能项目投资税收减免最高达41.5%。
环境投资补助计划(MIA)。对环境友好型投资给予36%的税收减免。
环境投资随机折旧计划(VAMIL)。对有利于环保的特殊创新项目给予随机折旧税收减免。“能源投资补助计划”和“环境投资补助计划”不能兼容,但可分别和“环境投资随机折旧计划”同时申请,通过审批后将享受较多的税收优惠。
03
研发和创新方面的支持政策
税收减免。在一定条件下,对企业直接来源于研发活动的收入给予15%的所得税减免;对研发活动的直接成本进行税收减免,如设备租用、材料购买等,但不包括工资成本。
04
欧盟结构和投资基金
欧盟为实施地区政策、缩小地区间发展差异、促进社会和经济发展,设立了欧盟结构和投资基金对企业进行扶持。结构基金由四项基金组成:欧洲地区发展基金、欧洲社会基金、欧洲农业指导与担保基金和渔业指导财政工具。这些基金分别为地区发展、就业落实、农业支持和渔业生产提供资金扶持。
扫一扫在手机上查看当前页面