农业贸易百问 | 如何理解WTO规则中的“安全例外”条款?

发布时间:2023-01-11 09:25 信息来源: 来源:中国贸易救济信息网

加大字体| 缩小字体| 收藏| |
相关文章:

  近年来,世界贸易组织(以下简称WTO)成员援引“安全例外”条款引发的争端显著增加,对此WTO争端解决机构给出了哪些法律解释,对维护多边贸易秩序、保障我国粮食安全有何影响? 

  01.安全例外条款是怎样规定的? 

  《1994年关税与贸易总协定》(GATT 1994)第21条、服务贸易总协定(GATS)第14条之二等条款均以“安全例外”为题规定了相同或近似内容。此外,技术性贸易壁垒(TBT)等协定中的部分条款也提及国家安全,这些条款中GATT1994第21条历史较早、在争端中被援引得最多,其规定如下。 

   

  02.争端解决机构是否有管辖权? 

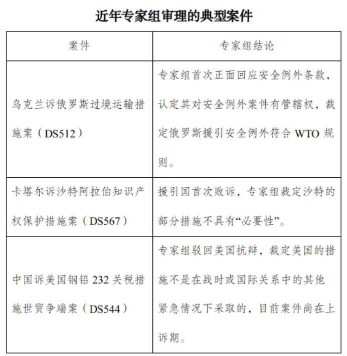
  关于“安全例外”条款的案例最早可以追溯到GATT时期,部分成员依据国家安全的特殊性和条款中的具体措辞,认为安全例外条款是“自主裁判”(self-judging)条款,争端解决机构无管辖权。此前,争端解决机构一直未能就此问题作出澄清。2019年,乌克兰诉俄罗斯过境运输措施案(DS512)专家组首次肯定其对“安全例外”案件具有管辖权,后续案件专家组也延续此结论。 

   

  03.审查标准是什么? 

  近年案件主要涉及“基本安全利益”“必需”“战时或国际关系中的其他紧急情况”等要件的审查。少数国家主张相关标准均应完全由成员国自主判断,部分国家主张应由专家组根据客观标准裁定。 

  关于基本安全利益,DS512专家组认为,一般应由各成员自主定义其内容,但不能不受限制地将所有担忧提升为基本安全利益,其自由裁量权受到善意解释和适用相关条款义务的限制。同时援引国需承担一定举证责任,离典型的武装冲突或国内法律失序的情况越远举证责任越重。 

  关于贸易限制措施的必要性,DS512及DS567专家组认为援引国同样应遵守善意原则,贸易限制措施与保护基本安全利益应具有最低限度的合理关联。 

  关于国际关系中的其他紧急情况,DS512专家组认为“国际关系紧急情况”以及措施是否属于“在紧急情况期间采取”,可由专家组根据实际情况进行客观判断。DS544专家组认为国际关系紧急情况应是某种严峻的形势,其对国际关系的影响程度应与战争有可比性。 

  04.对中国有何启示? 

  尽管WTO争端解决机构认为成员在判断基本安全利益等方面有一定自由裁量权,但同时限制了“安全例外”条款的适用范围,将某些经济和产业方面的考虑排除。相关限制有助于中国通过争端解决机制应对滥用“安全例外”条款的行为,维护多边贸易秩序及中国正当贸易利益。但根据专家组解释,现阶段利用“安全例外”条款保障中国粮食安全的操作空间不大,需综合运用国内支持政策、“两反一保”、SPS、TBT等手段,多措并举夯实中国粮食安全根基、保障农业产业安全。