RCEP技术性贸易措施指南 (出口纺织服装●下)

发布时间:2022-05-10 09:41 信息来源: 来源:中国贸易救济信息网

加大字体| 缩小字体| 收藏| |
相关文章:

  为更好地贯彻落实《商务部等6部门关于高质量实施〈区域全面经济伙伴关系协定〉(RCEP)的指导意见》中“加大对RCEP成员国技术性贸易措施关注和研究”等要求,现搜集整理RCEP纺织服装技术性贸易措施,以期为纺织服装企业开拓RCEP市场提供指导。上期小编主要围绕RCEP成员国中韩国、澳大利亚/新西兰、菲律宾等的纺织服装技术性贸易措施情况进行介绍,本期,小编将继续解读RCEP成员国中印度尼西亚、泰国、新加坡等的相关情况。 

  印度尼西亚 

  01、监管机构 

  印度尼西亚对纺织服装质量安全负责监管的是印尼国家标准总局(BSN),主要负责起草、制定、颁布、实施和协调SNI国家技术标准。 

  02、技术法规和标准 

  印度尼西亚07/M-IND/PER/2/2014要求在印度尼西亚销售的原产于国内或进口的儿童和婴儿服装产品必须符合SNI 7617:2013纺织品偶氮染料、甲醛含量和重金属含量的要求。 

   

  03、合格评定程序 

  1.所有纺织品应当达到印度尼西亚国家标准(SNI)要求,持有SNI-SP标志的产品证明书和在每件产品上粘贴SNI-SP标志。 

  2.测试应由符合SNI 7617:2013产品范围的KAN认可的国内检测实验室进行。 

  04、温馨提示 

  印度尼西亚纺织服装中偶氮和甲醛要求与我国GB 18401一致,重金属要求超出我国强制性标准要求,须重点关注。此外,出口印度尼西亚纺织服装亦须留意SNI-SP标志相关要求。 

  泰国   

  01、监管机构 

  泰国纺织服装的主要监管机构是工业部下属的泰国工业标准协会(TISI),负责制定泰国国家标准TIS,并根据TIS标准开展自愿性产品认证和强制性产品认证。进口纺织服装由海关放行。 

  02、技术法规和标准 

  在泰国市场销售的纺织服装需要符合泰国《工业产品标准法 (Industrial Product Standards Act)》①中的相关要求,该法案详细规定了泰国产品认证的标准、标志、测试和认证等原则性的要求。纺织服装相关的标准主要包括《TIS 2231-2550(2007)纺织品关于有害染料与化学物质安全》和《TIS 2435-2552(2009)儿童服装》。 

   

   

   

   

  03、合格评定程序 

  《工业产品标准法》规定,工业产品生产者,必须按皇家法令要求的标准进行生产,并在理事会主管官员检查并获得许可后,才能在其工业产品上加贴标准标志。 

  许可证的申请、检查和颁发许可证应按照部级条例规定的规则和程序。 

  另外,在颁发许可证时,理事会可以书面规定条件,要求被许可人遵守以下事项: 

  (1)对控制工业产品质量符合标准程序的规定; 

  (2)对标准标志使用期限的规定; 

  (3)对支付工业产品检验费用期限的规定。 

  申请TISI许可通常包括资料提交、产品检测、产品质量控制系统评估等步骤,这就要求泰国市场销售的产品不但需要符合相关的标准并加贴认证标识,同时还要求制造商有完善的质量保证体系以及保持产品与标准的符合性。 

  TISI的产品认证包括强制认证和自愿认证。 

   

  04、温馨提示 

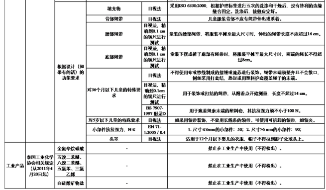
  出口泰国纺织服装企业须遵守《TIS 2231-2550(2007)纺织品关于有害染料与化学物质安全》和《TIS 2435-2552(2009)儿童服装》,重点关注纤维允差、直接与皮肤接触PH值、重金属、耐光色牢度、儿童服装物理项目等超出我国强制性标准的项目。 

  新加坡 

  01、监管机构 

  新加坡对纺织服装负责监管的主要是贸易和工业部(MTI)。MTI下设的标准、生产力与创新局(SPRING)负责相关标准制定和监督实施。 

  02、技术法规和标准 

  2011年4月,新加坡正式实施《消费者保护(消费品安全)条例2011(CGSR)》②,将管制消费品范围从原有的45种增加到约15000种,婴儿产品、纺织品服装和服装饰物等包含在内。该法规将消费品分为两类,第一类产品是指国际标准化组织(ISO)、国际电工委员会(IEC)、欧洲标准化委员会(CEN)或美国材料试验协会(ASTM)已制定或采纳并颁布安全标准的消费品。第二类产品是指除了第一类产品其余所有的消费品。纺织服装属于第一类,采用国际或欧美标准。 

   

  03、合格评定程序 

  1.制造商/经销商要保证产品按照上述标准经过测试合格或者获得认证,并向客户提供必要的警告/警示语,并说明使用产品可能存在的或潜在的伤害或风险。 

  2.SPRING负责在市场上检查产品是否有安全问题或缺陷,是否在产品上提供足够的警示语或警告。一旦货品被发现不符合标准而且商品问题影响范围很广,将会公布相关消息,同时要求厂商将货品下架或回收,并通知客户产品有安全疑虑。商家最迟必须在政府公布消息后,隔天停止销售有安全疑虑的产品或展开回收行动,否则可能被罚款高达2000新加坡元或监禁长达12个月,或两者兼施。重犯者最高可被罚款达1万新加坡元或监禁长达24个月,或两者并罚。 

  04、温馨提示 

  出口新加坡纺织服装企业特别是儿童服装企业须重点关注易燃性、拉绳和绳索、小部件以及有害物质(如偶氮染料、邻苯二甲酸盐、铅等)相关的国际标准。 

  本文所列技术性贸易措施资料通过国内外政府机构、相关专业网站和《SN/T5415.4-2022 输“一带一路”沿线国家产品安全项目检验指南 纺织品 第4部分:东南亚》整理而成,仅供参考,如有动态调整请以相关主管机构官方解释、发布为准。 

  相关规定具体要求可通过以下链接查询。 

  ①  泰国《工业产品标准法(Industrial Product Standards Act)》 

  https://www.tisi.go.th/website/law/law1 

  ②  新加坡《消费者保护(消费品安全)条例2011(CGSR)》 

  https://sso.agc.gov.sg/SL/CPTDSRA1975-S113-2011